永利304官网唯一
首页
关于永利304官网唯一
永利304官网唯一简介
组织架构
集团声誉
企业平台
行业职位
其他
多元营业
检测判断
特种专项施工
绿色建材
咨询与设计
产品认证
其他营业
新闻中心
永利304官网唯一新闻
行业新闻
加入我们
招贤纳士
培训生长
投资者关系
联系方法
联系方法
在线留言
首页
新闻中心
行业新闻
行业新闻
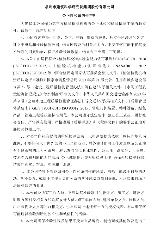
常州市修建科学研究院集团股份有限公司公正性和诚信性声明
更新时间:2024-11-06 点击:6707
上一条信息:
苏省建设工程质量磨练机构司法判断收费指导意见
下一条信息:
关于征集《建设工程机械视觉变形丈量标准》参编单位的函
关于永利304官网唯一
永利304官网唯一简介
组织架构
集团声誉
企业平台
行业职位
其他
多元营业
检测判断
特种专项施工
绿色建材
咨询与设计
产品认证
其他营业
新闻中心
永利304官网唯一新闻
行业新闻
加入我们
招贤纳士
培训生长
联系方法
联系方法
在线留言
投资者关系
版权所有 永利304官网唯一 苏ICP备05019069号-1 手艺支持:常州迅捷网络
网站地图